On the Promenade Deck: Pedestrian Bridge in Mantes-la-Jolie by Dietmar Feichtinger Architectes
Large cities such as Paris are not the only places currently rediscovering their riverbanks as places to stroll and relax. Mantes-la-Jolie, a city of 45,000 inhabitants situated around 50 km northwest of the French metropolis, has also taken a significant step in this direction. The new pedestrian and cyclist bridge by Dietmar Feichtinger Architectes is traffic route and promenade deck in one. It connects the heart of the city around the historical Notre Dame collegiate church with the neighbouring city of Limay on the east bank of the Seine. Moreover, it offers passers-by and cyclists a previously unknown leisure value both near and above the river.
The new bridge is the result of a design competition from 2012 in which the Paris architects carried the day. On the Old Town side, it starts literally at the feet of Notre Dame. It first runs parallel to the Pont Neuf road bridge to reach an island in the Seine. The pedestrian and cyclist bridge will then cross the second, east arm of the river on the Vieux Pont, an historical stone bridge currently under renovation. The old bridge was blown up by the French army in 1940; the two central arches have been missing ever since. The plans by Dietmar Feichtinger Architects intend to close the gap with a rectilinear, delicate steel supporting structure and a deck of steel, glass and wood.
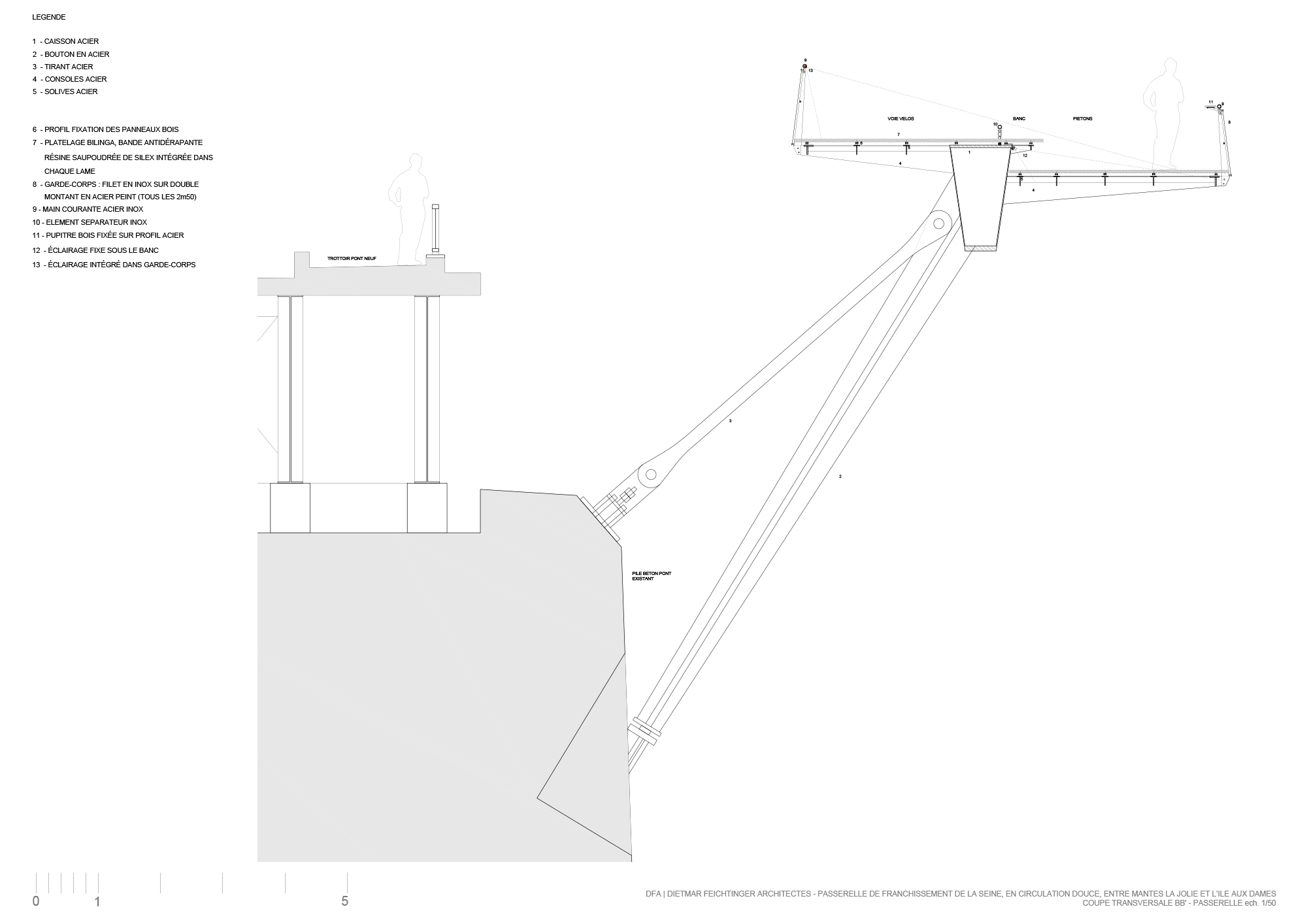
The architects have managed to do without additional bridge piers for the newly completed pedestrian and cyclist bridge. The structure lies on two abutments on the riverbanks, and − by means of steel angular supports − on the two concrete piers of the Pont Neuf. These steel supports are formed from metal plates of various diameters which, along with lateral strips, form a circular cross section. Horizontal tie rods absorb the tensile forces created by the protrusion of the new bridge. A curved, trapezoidal box girder of steel runs lengthwise beneath the bridge deck. As ribs are attached to the spine, T-section steel consoles are fixed to this girder at intervals of 3 metres.
Between the sections for pedestrians and cyclists, the architects have created a difference in level that forms a bench. In the middle of the river crossing, these two bridge decks overlap. Here the bridge deck, which is covered with tropical opepe wood, broadens to offer passers-by a view over the river and its banks.


















