Rückzugsort im Wald: Meditationshaus in Krün
Foto: David Schreyer
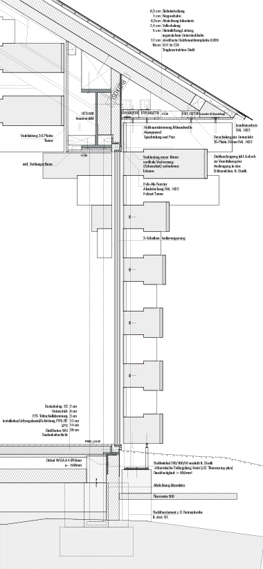
Das Gebäude entspricht dem Kontext, dem Wald: es ist leise, unaufdringlich und überwiegend aus Holz. Ein umlaufender Stahlträger trägt das komplex gefaltete Zeltdach und überspannt die drei verglasten Fassadenseiten, an deren Ecken jeweils eine Stahlstütze die Last abträgt. Die Innenwände sowie die nicht verglasten Außenwände sind aus Ortbeton.
1.600 diagonal verschränkte Tannenbretter dominieren die Erscheinung des Gebäudes. In verschiedenen Längen und Winkeln prägen sie die Raumwirkung, mal kurz und eng, den Besucher schützend, mal lang und fließend, sich in Richtung Wald auflösend. Auf einer Fläche von 18 m x 8 m sind neben dem Meditationsraum ein weiterer Aufenthaltsraum, eine Sanitäreinheit, eine Küche sowie ein Vorraum untergebracht.
Der Bauprozess wurde sensibel im Umgang mit der Umgebung durchgeführt und hat keine Spuren hinterlassen: nichts erinnert mehr daran, dass ein Kran auf der Lichtung stand. Die fehlende Zufahrt zur Baustelle hat den Bauprozess zur logistischen Herausforderung gemacht und bedurfte einer sorgfältigen Planung sowie präzisen Vorfertigung.











