Ufo im Pausenhof
Schulpavillon in Berlin von Kersten Kopp Architekten
Großformatige Edelstahlschuppen umhüllen den Pavillon im Pausenhof der Johanna-Eck-Gesamtschule. © Werner Huthmacher
Bewusst als Fremdkörper gestaltet, haben Kersten Kopp Architekten den Erweiterungsbau der Johanna-Eck-Schule in Berlin. Sein flexibles Inneres ist vielseitig nutzbar für alles, was über den klassischen Frontalunterricht hinausgeht.


Mit zahlreichen Ausstülpungen öffnet sich der eingeschossige Neubau zum Hof. Rechte Winkel gibt es dabei kaum. © Werner Huthmacher
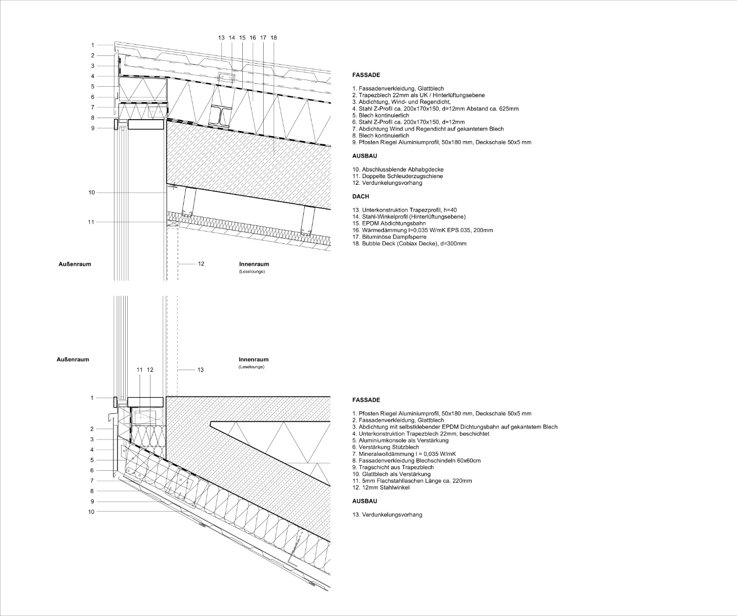
Komplexe Gebäudegeometrie
Auf der einen Seite das gründerzeitliche Schulhaus, auf der anderen Sportflächen und dazwischen der neue, eingeschossige Pavillon – die baulichen Kontraste im Pausenhof der Integrierten Gesamtschule sind groß. Ein- und Ausstülpungen gliedern den Stahlbetonbau, dessen Dach- und Fassadenflächen einheitlich mit perlgestrahlten Edelstahlschuppen verkleidet sind.
Stahlbetonbau mit Edelstahlfassade
Aufgrund der komplexen Gebäudegeometrie gestalteten die Architekten das Rautenmuster der hinterlüfteten Fassade in Eigenregie. Die Verwendung von Standardprodukten schied aus, auch weil vor Ort zu viele Anpassungen erforderlich waren. Letztlich schnitt eine Berliner Metallbaufirma das auf Rollen gelieferte Material zu und falzte es an den Anschlussstellen.


Sanitär- und Nebenräume sind zu zwei leuchtendgelben eingestellten Servicemöbeln zusammengefasst. © Werner Huthmacher
Flexibel nutzbares Raumkontinuum
Im Gebäudeinneren schufen Kersten Kopp Architekten ein zusammenhängendes Raumkontinuum aus Mensa, Cafeteria, Clubraum, Leselounge und Multifunktionsraum. Mit Drehwänden lassen sich die Bereiche je nach Bedarf verbinden oder in einzelne Räume aufteilen. Den zentralen Treffpunkt und Kommunikationsbereich im Haus bildet die Cafeteria. Hier gliedern zwei eingestellte, mit Einbaumöbeln umschlossene Servicebereiche den Raum. In knallgelber Farbe und mit charakteristischen 45-Grad-Winkeln lassen sie Reminiszenzen an die 1970er-Jahre wach werden.


Große Glasflächen mit Schiebeflügeln bringen Licht ins Gebäudeinnere. © Werner Huthmacher


Im Inneren erlauben Drehwände eine flexible Raumzonierung. © Werner Huthmacher
Farbpalette in Gelb und Grau
Grau und Gelb sind die beiden dominierenden Farben im Innenraum. Sichtbetonwände, grauer Estrich und eine schimmernde Akustikdecke prägen das Erscheinungsbild. Die gelben Oberflächen der Holzregalwände kontrastieren mit den roh belassenen Wand- und Fußbodenoberflächen. Auch die gelbe Bestuhlung fügt sich nahtlos in das Farbschema ein.


Mit Cafeteria, Clubraum, Leselounge und Multifunktionsbereich erlaubt der neue Pavillon viele Nutzungen. © Werner Huthmacher
Um innerhalb des Stahlbetonbaus große stützenfreie Räume bilden zu können, wählten die Architekten eine Konstruktion aus Hohlkörperdecken, sogenannte „bubble decks“. Für die Aussteifung des Gebäudes sorgen die Dachscheibe und die tragenden Stahlbetonkerne.
Architektur: Kersten Kopp Architekten
Bauherr: Bezirksamt Tempelhof-Schöneberg von Berlin, Schul- und Sportamt
Standort: Ringstraße 103-106, 12105 Berlin (DE)
Tragwerksplanung: ifb frohloff staffa kühl ecker
Landschaftsarchitektur: Hutterreiman Landschaftsarchitektur
TGA-Planung: Arcus Planung + Beratung Bauplanungsgesellschaft
Akustik: Ingenieurgesellschaft BBP Bauconsulting
Bauphysik: Ingenieurbüro Franke & Partner













