Wertige Hülle für wertige Produkte
Werkserweiterung der Mühle Shaving von Atelier ST
Mühle Shaving, © Simon Menges
In Sützengrün einer 3000-Seelen-Gemeinde in Sachsen ergänzt Atelier ST ein Werksgelände um eine hybride Halle aus Holz und Stahlbeton. Der Industriebau soll sowohl zwischen den Werksgebäuden als auch zur Umgebung vermitteln. Das Familienunternehmen in dritter Generation ist auf die Produktion von Rasierprodukten spezialisiert und möchte mit Hilfe des Baus die Defizite auf dem Werksgelände beseitigen.


Durch den Neubau wird eine Hofsituation ausgebildet. © Simon Menges
Optimale städtebauliche Setzung
Das bestehende Werksgelände ist umgeben von Natur und schiebt sich teilweise in den Berg. Der Ersatzneubau der Halle Vier ist so positioniert, dass er zum einen eine strukturelle Verbindung aller Gebäude erreicht und zum anderen zu den umliegenden Wohnhäusern vermittelt. Der Neubau bildet die unaufgeregte Fortsetzung des Gebäudeensembles bestehend aus weiteren Werkshallen. Durch die leicht zurückversetzte Positionierung zu den anliegenden Hallen wird eine Hofsituation ausgebildet.
Die Halle besteht aus einem eingeschossigen Produktionsteil und einem zweigeschossigen Verwaltungsteil. Letzterer beherbergt im Erdgeschoss Büros und Verwaltungsräume und im Obergeschoss einen großen Beratungsraum.


Eine Glasfassade sorgt für viel Licht im Innenraum, auch hier im Produktionsbereich. © Simon Menges
Repräsentative Fassade
Die Fassade verfügt über große Glasflächen. Sie versorgen den Innenraum mit viel Tageslicht und ermöglichen Einblicke in die Produktion. Die Gliederung der Fassade erfolgt durch Aluminiumprofile.


Eine Glasfassade sorgt für viel Licht im Innenraum, auch hier im Produktionsbereich. © Simon Menges
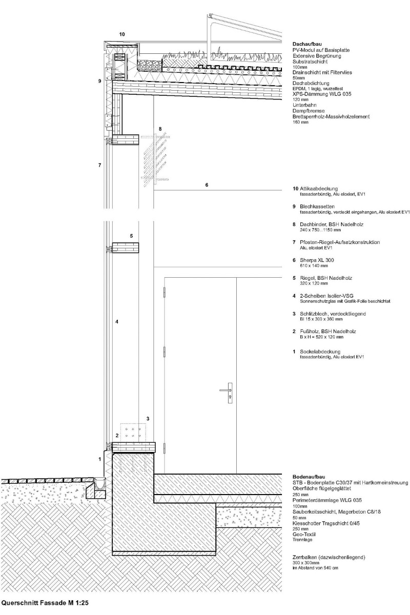
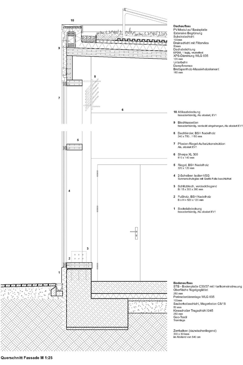
Zum Berg hin verfügt das Gebäude über eine Stahlbetonwand; alle weiteren Tragelemente sind aus Holz konzipiert. Brettschichtholzträger und Stützen überspannen den Produktionsraum, kombiniert mit einem Dach aus massivem Brettsperrholz. Das Gründach mit Photovoltaik bildet den nachhaltigen Abschluss des Industriebaus.


© Simon Menges


© Simon Menges
Silvia Schellenberg-Thaut und Sebastian Thaut, die mit ihrem Büro Atelier ST ihren Fokus auf Kunst- und Kulturbauten, sowie Wohnbauten gelegt haben, erweitern mit diesem Industriebau ihr Portfolio. Dabei soll „die Architektur selbst die Wertigkeit der am Standort hergestellten Produkte kommunizieren“.
Architektur: Atelier ST
Bauherr: Mühle Shaving, Hans Jürgen Müller
Standort: Stützengrün (DE)
Tragwerksplanung: Wierick Ingenieure
Bauphysik: Graner Ingenieure
Brandschutzplanung: Ulrich Thaut












