Acropolis à la Swabia – Museum of Literature in Marbach (2006)
When David Chipperfield and his studio won the competition to design the Museum of Modern Literature in Marbach in 2001, they delivered a sort of alternative concept to the formal eccentricities of the Bilbao era. A temple-like superstructure borne by light-coloured prefab supports of concrete was to encompass the museum lobby and an auditorium. In contrast, most of the exhibition halls and the archives would be accommodated in the significantly larger base storey. The architecture of the entire building represents the Greek Revival of the early 21st century, devoid of any digital whimsy in terms of form. Indeed, this is the most appropriate structure imaginable for its location. Since 1903, the National Schiller Museum has resided at a visible distance on a hill on the outskirts of Marbach, a city near Stuttgart. Finally, the new museum would offer suitable spaces for the presentation of modern and contemporary literature.
Two-faced Purpose
Five years later Heike Gfrereis, the director of the Schiller museum, and Alexander Schwarz, design director at Chipperfield Architects in Berlin, gave a detailed description of the museum building, which had been completed in the meantime. Gfrereis spoke of the building’s “two-faced purpose”: on the one hand, it protects the exhibits with 50 lux of artificial lighting, a cool 18° C and a constant 50% air humidity in the exhibition spaces. On the other hand, the structure opens onto the landscape and overlooks the Neckar valley. But the building is not as Janus-headed as Gfrereis’ words imply. Even in the base storey, which features six exhibition halls, the architects have added many daylit spaces, either as loggias with a view of the valley or as access and distribution areas that are illuminated from above.
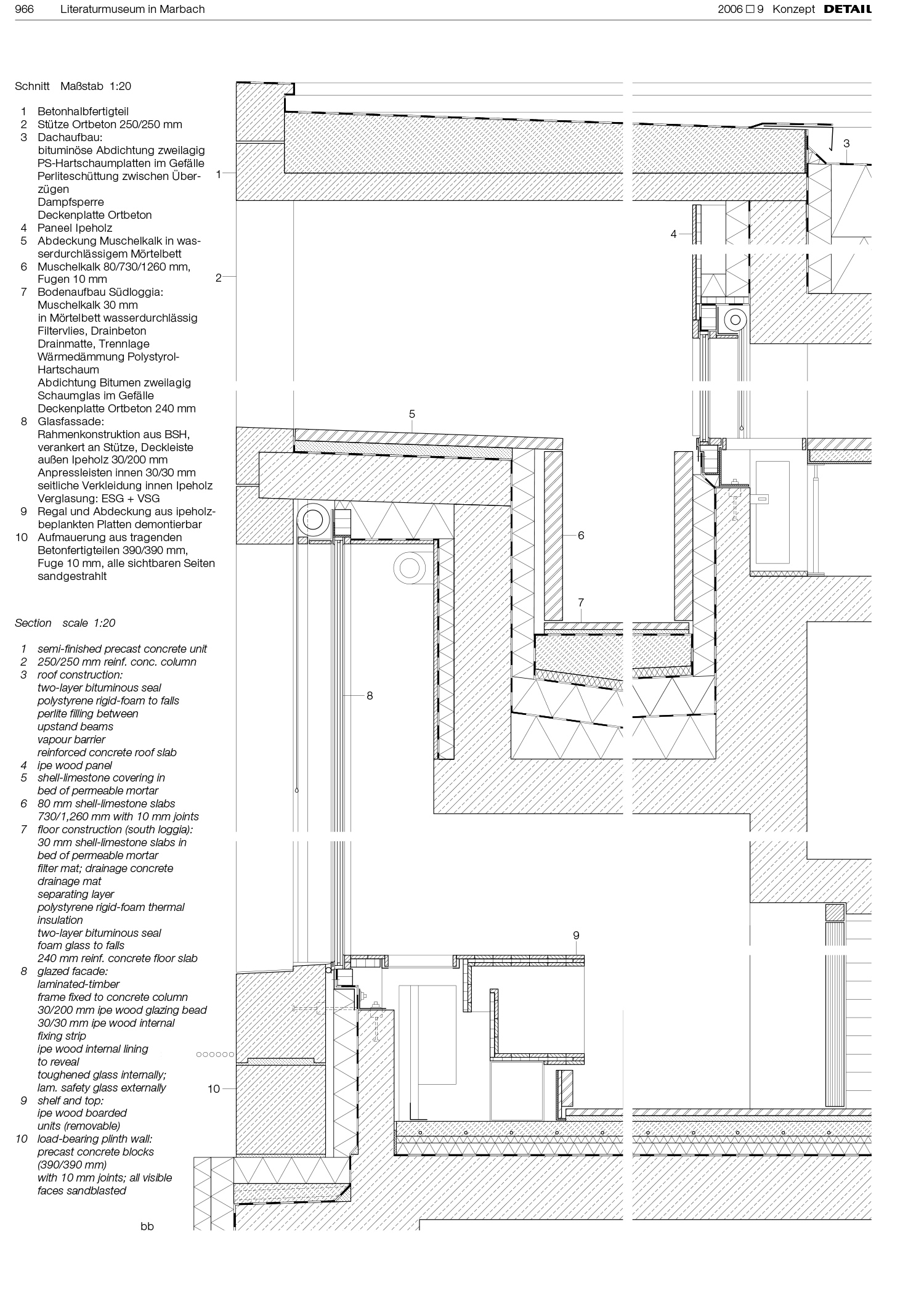
A Clear Architectural Language
Alexander Schwarz himself best describes the shapes of the building in the text: “An architectural language for the Museum of Literature should not speak of literature, but rather of architecture: horizontal and vertical, supports and loads, openings and dimensions, scale, material, senescence and atmosphere.” The colonnades of the superstructure are made of sandblasted prefabricated concrete elements (with added coquina as well as sand from the Jura and Isar regions), just as the Greek original is made of stone. The two other extensively used materials are the coquina slabs on the floor and the tropical ipê wood used in the interior doors, built-in fittings and wall cladding, which aided the architects in creating an appropriate framework aimed primarily at the presentation of manuscripts, books and other archive documents.























